給身體好的養份與保養,一定會回饋更多身心上的幸福,不只給自己也帶給身邊親愛的家人。這一點我深切感受到,選擇好食有多麼重要。
注重健康、減醣的族群更加需要好油幫助提昇代謝、管控身材。有些常反映自己瘦了卻皮膚沒有光澤、有便秘困擾的,其實也要檢視一下自己是不是油脂食用量太少。別忽略好油對身體的重要性!
這次森森采食好油團,選項非常豐富,除了常用的油品(這次有最新款超適合日常料理的橄欖油)、調味料外,還有我個人最愛的松露系列松露醬、松露海鹽還有松露起司粉,以及目前吃過最美味又無添加的巴薩米克醋;家中需要補好油的,或是需要送禮,務必把握這次開團喔。年節禮盒超值特惠!!優惠部分請看文內最下面資訊

【我可是生活家 ✕ 西班牙皇室御用橄欖油今夏囤貨團】
📍訂購表單: https://wko.1shop.tw/9fxtoi
怕錯過需要被通知可先追蹤我臉書或LINE
*團購期間:2025.6.9(一)~6.16(一)
*出貨時間:訂單成立後,商品將使用新竹物流進行配送,會依照付款順序安排3~5個工作天出貨。
如有指定收貨日請填寫於訂單備註欄位 (週日物流不配送)
未來不想錯過開團記得先設定以下
請到臉書專頁「我可是生活家」追蹤,不漏勾各種資訊通知。
加入我的臉書購物社團

愛自己,想吃真正的好油,森森采食的皇家系列橄欖油真是沒話說的優質,是身體最需要的內在保養品!
能生飲也能加熱料理,都很適合
我們會開N團就是因為口碑太好、回購率超高!

還有啊,他們的油鹽醋,全都可以分別或混合調配食用,可以依照自己的口味喜好去調整。
另外我必須說他們家真的很用心,一段時間就會有優質的新產品,讓大家常常能嚐到不一樣的東西拓展自己食的領域。

夏季特別跟廠商爭取到這組超特惠價,精選三種我最愛的商品。文內也都有詳細介紹使用分享~
這組有【皇嘉】特級冷壓初榨橄欖油 Picual 500ml*1+【Sabatino】義大利黑松露醬Pate 8% 90g+【藍舶】海藏鹽之花 瓷罐 125g
原價2850元,團購價只要2050元 ,讓你夏季時光享受美味三重奏![]()

特別提醒這牌黑松露系列是由義大利百年松露世家,嚴選原料、匠心調配,多重營養、自然提鮮完美呈現,也是全球星廚愛用同款。
市面上的橄欖油種類超級多,價格也有高有低,該怎麼挑選呢?
最貴的不一定是最好的油,但好的油價格絕對不會便宜。
而我們都知道吃對的油能有益健康,但你對橄欖油到底瞭解了多少呢?


所謂初榨橄欖油就是100%來自橄欖壓榨第一次的新鮮油,但要稱得上是"特級冷壓初榨",還必須符合歐盟的規定。
1. 冷壓: 製程須全程低於28℃(皇嘉更嚴格低於18℃),橄欖油跟鮮果汁的概念相同,低溫更能保留鮮度跟營養。
2. 酸價: 須在0.8%以下(皇嘉大黑瓶酸度≦0.1%),酸價等同橄欖油的新鮮度,酸價數值越小越新鮮。
而你看到市售有所謂的精製橄欖油、純橄欖油、淡味橄欖油...等就是比較後續幾次的榨取(橄欖油可以榨很多次),不是第一次了,需要後續人工做成分調整
各品牌比例不同,也有用人工的精緻橄欖油混和天然的冷壓初榨橄欖油去調整成分跟成本~
簡單的來說
特級冷壓初榨橄欖油就如同第一榨的超新鮮果汁,而初榨橄欖油也是第一榨,但品質較低。其他的就像是水果再榨第二次、第三次,味道很淡了,因此是加入了人工香料調整出來的果汁。

皇嘉Oro Bailen特級冷壓初榨橄欖油,是全球百大橄欖油冠軍!
嚴選十月中青綠特早摘綠橄欖,在果實離枝兩小時內完成冷壓榨取,全程低溫原裝進口、倉儲,完整保留豐富橄欖多酚與營養。擁有濃郁蕃茄、青草香氣,油體如果汁般澄澈清透、爽口不膩,特殊風味令人難忘。
無論日常生飲、生酮料理、油醋調配都是上上之選。更棒的是皇嘉Oro Bailen特級冷壓初榨橄欖油高發煙點可達200度±10度,一樣非常適合拿來烹飪。

除了新鮮、品質優越之外,運送過程也要重視那品質才能確保穩定,他們家對於運送過程"溫度"跟品質控管這件事是很要求及嚴格執行。所以可以安心放心選。
吹冷氣來台灣的油![]()
一般橄欖油是以常溫貨櫃運送,但從歐洲到台灣的航程久,貨櫃在海上風吹日曬雨打,溫度很可能一高會高達60~80°C,這對橄欖油品質難免有影響。所以為了維持與西班牙當地相同的高品質,他們特別用冷藏貨櫃控溫運送來台,存放的倉儲也是全天候控溫。不過居家保存就不用這麼費工,放置陰涼處避免潮溼及陽光直射即可。
還有油的瓶身是深色也能防止光照,這點也深得我心。
果然嚐起來特別新鮮,這點問嘴巴最清楚,尤其像我這樣瘋狂愛試愛比較的人,嘴很精的。

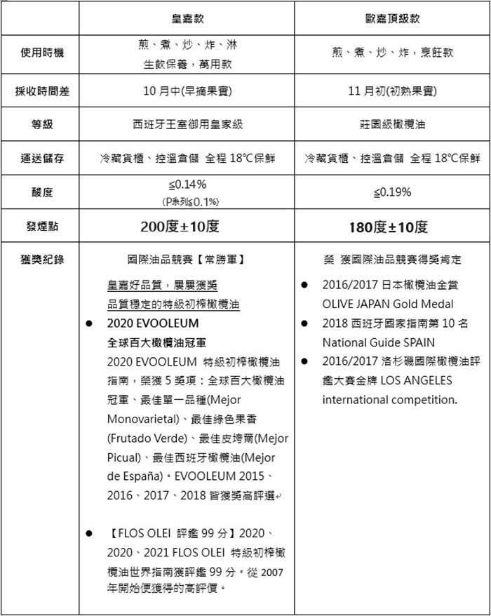
注重好油中的好油會優先推薦你"皇嘉"名稱標示的橄欖油,這系列油的品質是最優質、橄欖多酚含量也最高。
【皇嘉】特級冷壓初榨橄欖油
特色直接看這張表格整理最快懂,我們家已經使用了十年真是一路深愛啊![]()

許多人會疑問橄欖油到底適不適合油炸?
橄欖油的發煙點普遍在攝氏190度以上,而且品質越好的橄欖油,游離脂肪酸含量越少,發煙點也就越高。
今天要介紹的這款皇嘉Oro Bailen特級冷壓初榨橄欖油,經公證單位檢驗高發煙點可達200度±10度,而一般常用的油炸溫度為攝氏160度或180度,因此只要不是長時間油炸,特級初榨橄欖油用在一般家庭油炸是沒問題的。

這幾款也是最高等級-皇嘉級的特級冷壓初榨橄欖油
這次團購Picual、Arbequina這兩款通通有。
分別都是不一樣的單一橄欖風味橄欖油
兩款都是優質的皇家等級,風味上各有特色,大家可以依照個人喜好或是想搭配的餐點來挑選。

【皇室御用橄欖油】皇嘉 特級冷壓初榨橄欖油-Picual(黑) 500ml

我喜歡它主要是它具有蔬果和堅果的多層次香氣,這款我愛吃很多年了,它風味比較濃郁
橄欖選用的品質是沒話說的優質,味覺無比誘人。

打綠拿鐵的時候,就可以用優質好油淋一點去打,這個目的是可以取代家裡沒有無調味堅果時,有優質好油同樣很好。

柳橙減醣綠拿鐵
這個柳橙減醣綠拿鐵,適合生產柑橘、柳丁量大的秋冬,價格較平實也容易取得,這些涼性、平性的水果經過一番調配,能減輕寒性,可更安心飲用。
食譜→點這裡

這款外觀像紅酒的皇家級橄欖油-Picual皮垮爾,這瓶我都叫它大黑!
如果預算夠,這款我首推![]()
Picual這款是"早摘"橄欖製成,番茄、青草、核桃香的馥郁芳香。

👍特色:使用皇家級Picual這個品種的橄欖,在鮮採2小時以內完成榨油(採第一道冷壓初榨),為了避免果實過度熟成、保持新鮮,所以掌握時間迅速榨油。
皇家級同樣是高發煙點可達200度±10度,酸度小於0.14%。經過兩道過濾、油體呈現綿密細緻且具黃金般的光澤,搭配上早摘橄欖的獨特香氣,營養價值跟風味都是沒話說的一級,想吃好油的話,這款跟接下來介紹的幾款都是無比推薦。

想保持口腔健康、不希望破壞任何一點油的營養價值,也可直接生飲或做油漱使用。
底下是我最近常做的快速早餐~

櫛瓜雞胸豆腐減醣早餐
使用好油煎,健康豐富又營養,當成早午餐都可以
再也不會出現減醣餐很難、減醣吃不飽的困擾。

無論是生飲、涼拌、炒菜,它全都適用。
當然品質這麼好的油,自然是生飲跟拌沙拉這種不被高溫影響的情況下攝取是更好。



天氣熱的時候,大家吃沙拉或涼拌的比例也都更高了,我會推薦大家在冷食的部份多運用這些高質感好油,在食用上的美味享受跟營養獲取都是更佳唷。

雞胸蘋果輕食減醣餐

材料
雞胸肉300g
蘋果 1顆(約160g)
酪梨半顆(約300g)
青花椰菜 1顆
玉米筍 1盒
地瓜
鹽
油 適量
調味鹽 適量
採用這個方式,隨時能變化各式各樣不同的減醣餐盤。

冬天若不想吃冰冷的沙拉,可以將青菜川燙後調味一下,然後直接加入橄欖油攪拌均勻即可。

花椰菜以川燙方式處理,可保存其營養價值,淋上一些好油搭配,將有助於脂溶性維生素A吸收。

我很喜歡小火慢慢煸香蒜頭、蔥白、小魚乾櫻花蝦等適合爆香的食材,因為這樣炒出來的菜超香超好吃,下廚時我好愛這個過程。
仔細想想大部份熱食幾乎都有炒這步驟吼,像我們這樣自炊比例高的家庭,我常做一次大量煮再分裝存放的菜,如燉咖哩、肉燥、紅燒牛肉等等,這些幾乎都有先炒再燉的步驟,會用到的油還真不少,這當中大部份我都是用皇家級橄欖油-Picual皮垮爾煮的。

另外,優質的橄欖油也具有很好的保養效果,因為它是純天然、無添加的高等級好油,可以塗抹在身體有乾燥的地方,這絕對比擦一堆化學添加保養品來得更好,而且用量超級省,只要幾滴就能擦拭臉部和身體,而且可以充份按摩吸收,非常好用。

想保持口腔健康、不希望破壞任何一點油的營養價值,也可直接生飲或做油漱使用。
接下來要介紹綠瓶,它與黑瓶(皇家級Picual)都是同等級,唯一的差異在於橄欖品種的不同,加上早摘果實的特性,呈現出絕然不同的風味↓↓

綠瓶是Arbequina阿貝金納,酸度小於0.14%。

帶淡淡青蘋果香的風味,對於喜歡油體細膩柔軟,嚐起來橄欖味溫潤清雅的人,這款會比較適合。

若每餐攝取的蔬菜量不足夠,就容易造成便秘。
另外很多人以為不要吃過油就能避免肥胖,其實這觀念不完全正確。
腸道需要好油滋潤,該避免的是攝取過多的油炸物、人造奶油或是使用不好的油品烹調出來的食物。

要攝取足夠膳食纖維其實很簡單,將花椰菜、玉米筍、杏鮑菇、紅黃椒...等蔬菜切成好入口的大小,鋪上烤盤淋點好油,或是事先在攪拌盆內混拌一些油後鋪上烤盤。
橄欖油裡面加入一點鹽,胡椒調味後淋在蔬菜上即可送進烤箱。
我這個用的是水波爐的自動燒烤功能,如果是用一般烤箱,約180°C烤10~15分鐘。
※要注意油的用量要夠,才能賦予蔬菜外層滑亮的包覆,讓蔬菜在烤的過程中變脆,同時增添風味唷。
口感溫潤的橄欖油很適合用於烤蔬菜。
不喜歡炒菜時的一堆油煙,或是想吃清爽的蔬菜料理時,烤蔬菜是個很棒的方法。


好的橄欖油拿來加點巴薩米克醋這樣沾麵包吃,非常美味!

我最近常用蒟蒻米炒飯或低溫快速拌炒一些蔬食,覺得用皇家級來炒好好吃。

或是烹煮魚湯時,我會用橄欖油先將魚肉煎到微熟提出鮮味,然後再倒入高湯。

最後調味並撒上點巴西利,這鍋魚湯超鮮甜!!
重點是能攝取到好油脂,冬天來一鍋,暖身又能保護腸道。
(想看新鮮的油倒出來、沾食的樣子,可以參考這支影片)
嚴格說來,風味濃郁度由強至弱的排名為:黑>紅>綠>藍
我比較愛風味鮮明一些的Picual,但有些人喜歡Arbequina這個清雅美人,喜好這種事還是要自己嚐過最準囉。

可以的話當然是選用黑、綠這兩款高質感好油一定是最好,營養價值跟美味程度都是最佳選擇。
對了,這幾款的食用方式都一樣,你想拿來生飲涼拌或是炒食、做烘焙等全都能用,沒有限制。

另外,有追蹤我的捧友都知道,我很享受自家烘果乾的樂趣。
最常烘乾的水果應該就是小蕃茄乾跟檸檬乾了!
檸檬切片不加糖烘,主要是拿來泡紅茶或果乾氣泡水用。
小蕃茄則是瘋狂摯愛,因為太太太好用了~~~

丟一些進罐子裡,加醃過小蕃茄乾份量的初榨優質橄欖油,灑少許海鹽進去油漬。
油漬過的蕃茄乾風味之香濃啊,能做什麼呢?
拿來灑一些在沙拉,或炒麵炒蔬菜沾麵包就很好吃了~

像我減醣不太會吃一大盤義大利麵,那我就倒一些橄欖油,切點蒜末、加少許蕃茄乾,小火爆香後炒肉片,再加進燙好的大豆麵(醣很低),炒熟後灑點鹽調味就好好吃~滋味香濃醣份又低,超好吃的推薦你們試。
我平時的料理原則是「原食配好油」,在家幾乎都是減醣搭配的豐富組合,家人也常跟著我吃,結果不知不覺就養成大家外食嘴都很叼的情況,因為老娘在家都用好食材跟優質調味品,一比都是說家裡的比較好吃,哈哈。
油品這種東西絕對是一分錢一分貨,但我覺得投資健康在家人身上是非常值得的,或許肉眼一時看不見、感受不出哪裡好,但久了就知道有保養就是有差。當精神氣色心情都好,一切都會很順的(嗯嗯也會順喔,哈哈)
看完了以上不同品種橄欖榨出的優選油,知道他們的特色和風味後,很多人關心的保存方式請看過來:
1。橄欖油不需冷藏,放置陰涼處即可。 冷藏後就會部分凝固,反覆地回溫、凝固,會使橄欖油容易氧化變質。建議開封後,使用完畢要把蓋子蓋緊,避免長時間與空氣和水氣接觸,加速氧化,請儘速用完。
2。收藏請遠離高溫。 請遠離爐火,高溫環境也容易讓油品變質。另外,光線是讓橄欖油容易氧化的主要原因 。
3。未開封常溫保存,請放置陰涼處,勿陽光直射。

這次上次推出最新款的最高等級橄欖油-皇嘉特級冷壓初榨橄欖油 雙橄欖品種 
雙橄欖品種組出更適合我們日常料理的風味
(結合了Picual與Arbequina這兩個品種的橄欖低溫榨取)
這款有清爽的蕃茄與青蘋果清香,它很爽口喔,橄欖多酚含量也超多,有生飲習慣的人優先推薦,早上空腹一小匙很好入口。
除了可生飲, 煎煮炒炸做各種料理都沒問題!
這瓶本身的風味是很均衡的,跟各種料理幾乎都能和諧譜出加乘美味,無論你做的是哪種料理都很適合。

低溫榨油,經過一百層的細緻過濾,在2小時內完成鎖住新鮮裝瓶!
雙橄欖品種的這款新橄欖油油體清透金亮,兩款橄欖的榨油比例配得很漂亮、味道清新可口,真是讓人愛不釋口的好滋味。
橄欖的這兩個品種,Picual的風味是比較濃郁、Arbequina清新蘋果香,融合在一起後是格外均衡,做料理、生飲都非常享受。


新款據說一上市就成為深愛他們家高等級橄欖油的新寵,我除了做各種中式料理跟沙拉很常用,有時候炸少量的料理也會用到(可以耐高溫,油炸也是OK的)
當然建議以160~180度中溫油炸最好!

用這道菜做沙拉、清炒各種食材都非常美味
下面來示範這道我在家喜歡親手做的番茄鮮蝦義大利麵,是香辣夠味又彈Q的好滋味!

番茄鮮蝦義大利麵 4人份
---------
材料:
大尾蝦仁 20個
青花菜 1顆
培根 3片(我用無添加的培根)
洋蔥絲 1/4顆
蒜片 2大匙
辣椒 1至2根(不吃辣可不加)斜切成片
義大利麵(乾) 250g
義大利麵用紅醬 250g
橄欖油 適量
黑胡椒、鹽、義大利綜合香草 適量
做法:
1. 青花菜去除根部切成小朵洗淨,沸水汆燙2分鐘後撈起瀝水備用;培根切成寬片備用。
2. 準備一大鍋水,加進1大匙鹽先煮沸,將義大利麵加入煮至包裝建議的一半時間。
3. 另外在平底炒鍋加入1大匙橄欖油,先將蝦仁吸水擦乾放入,中小火將2面各煎至變色即撈起備用。原鍋接著再倒進1大匙橄欖油、小火爆香蒜片,接著放入培根、洋蔥絲、義式紅醬炒香,加入3~4大匙煮麵水煮至沸騰。
4. 接著轉中大火,放入煮至半熟的義大利麵,拌炒至七分熟時加入事先汆燙的青花菜,邊炒邊拌,適時添加適量煮麵水(不要一下子加太多,等麵體吸收鍋內醬汁到快乾的狀態就補煮麵水)直到義大利麵煮到呈現整體Q軟、麵芯微硬的狀態再加入之前煎好的蝦仁,灑入少許鹽、黑胡椒、義大利綜合香草、辣椒片、橄欖油拌勻,起鍋盛盤即可上桌享用。

【歐嘉】莊園頂級款 西班牙特級冷壓初榨橄欖油 Picual單一品種 500ml 強勢回推大推薦 ![]()
大量炒菜就用它~
如果家裡的用油量很大,比較平價的歐嘉莊園頂級款橄欖油,讓大家平時料理可以大方使用、不怕心疼。
雖然沒有我最愛的皇嘉皇家級系列的風味和油品細膩質度表現那麼優質,營養價值也少了一些,但是它的品質也是相當好的。
選用11月初的橄欖初熟果實,在榨油量與營養價值中取得平衡。雖生飲涼拌的口感風味不及皇家級,但平實的售價讓大家即使每餐每道菜都用橄欖油來烹飪也不會有太多經濟負擔。
歐嘉這款特級冷壓初榨橄欖油是選用單品果實Picual製成,風味清爽,無論中、西式家庭料理,煎、煮、炒、炸都能輕鬆駕馭。
這款橄欖油的高發煙點可達180度±10度。所謂發煙點是「食用油在烹煮時能承受的最高溫度」,當烹煮溫度高於油品的發煙點時,就會產生對人體有害的物質。
一般炒菜的理想油溫為140~160℃,油炸溫度是160~180℃左右。所以這款非常適合家庭烹飪!

像我自己本身,熱炒跟油炸時比較會用到這款油,像是炒蔬菜、炒櫛瓜麵這類需要大量炒食的時候就會用它。

👍特色說明:
這款是西班牙當地採收橄欖後於2小時內鮮榨,過程以18°C低溫榨取、經過兩道過濾後立即裝瓶,選用深色阻光的瓶子裝盛,酸度小於0.17%,原裝原瓶低溫送來台灣,保持最好的品質。



燒烤用這款油也很適合,烤了蔬菜、菇類非常清甜。吃進身體的油真的不能亂選。

桂竹筍炒肉絲是一道非常經典的家常菜。
醃過的肉絲搭上桂竹筍,軟嫩香脆的口感加上鹹香風味,整道菜香氣撲鼻超級下飯的!
這道是蘆筍炒肉絲,簡單的家常菜,清爽又美味~

作法:
鴻喜菇洗淨撕成一條一條,蘆筍去皮切成段,肉切絲先用少許醬油、香油醃製,紅辣椒切絲、蒜苗斜切備用。
起油鍋放入辣椒、蒜苗、肉絲炒至變色再把鴻喜菇、蘆筍放入鍋中加入50cc水悶蒸煮兩分鐘,此時加鹽大火翻炒均勻即可盛盤。

炒一大盤隔天還可以配減醣餐,上面這個是還可以加入木耳更好吃~


有好油炒出來的雙椒、櫛瓜跟杏鮑菇,味道就是不一樣,清爽無負擔~

歐嘉頂級橄欖油與上面介紹的皇嘉系列橄欖油的高發煙點都是高發煙點可達180度±10度,足以滿足一般家庭烹飪的煎炒、油炸使用。

對油品使用上比較不熟悉、剛入門的話,使用這款油也比較沒有壓力。
像是烹飪新手或不常料理的人,這款油因為相對平價,即便煮菜時不太會拿捏、常不小心失手,由於這款油價格平實所以使用起來就算用量提高也不太會心疼。

減醣時我很推薦多種蔬菜與高蛋白質食材一起用好油料理
像時蔬炒肉絲就是一道簡單又營養好吃的家常菜
醃過的肉絲搭上季節時蔬,清甜又香脆的口感加上鹹香風味,簡單又美味~

像我煎牛排時就可以下一點橄欖油去煎,之後再放無水奶油。味道及口感很棒~

牛排減醣餐,偶爾吃個好的,讓你減醣更有動力~
這個做法外酥內嫩又多汁,相當好吃,以後你們想在家做美味的牛排餐就能照樣做出來!

帶減醣便當沒有想像中麻煩或昂貴,將蔬菜以時令、簡單而大量去清炒或拌炒,蛋白質可以在調味上較有滋有味重口味一點、可搭配著蔬菜食用,澱粉以原型澱粉或多穀飯為主,其實原則很好掌握。
🍱三杯雞減醣便當
蔬菜
胡蘿蔔炒高麗菜
材料:
胡蘿蔔 1/3根
高麗菜 半顆
大蒜 3瓣
鹽1/4小匙
白胡椒粉
橄欖油 2小匙
做法:
1.將胡蘿蔔削皮切成薄片,高麗菜撕成大片狀洗淨備用,大蒜切成末。
2.炒鍋加入油、蒜末,中小火熱鍋,加入胡蘿蔔片拌炒2分鐘,加入高麗菜後轉中火,上鍋蓋悶2分鐘。
3.打開鍋蓋,轉中火,加入鹽、白胡椒粉拌炒至菜葉軟化即可上桌。
▶吃的順序
建議照著蔬菜(纖維質)→蛋白質→澱粉的順序吃(或是蛋白質→蔬菜→澱粉)
餐點內含有好油脂(食物本身的油或優質的橄欖油、酪梨油或適合冷拌的亞麻仁油)尤佳,照這樣的原則去搭配你的餐點,能改善餐後血糖波動,保持血糖穩定,不易造成肥胖。
像是烹飪新手或不常料理的人,這款油因為相對平價,即便煮菜時不太會拿捏、常不小心失手,由於這款油價格平實所以使用起來就算用量提高也不太會心疼。
就像我妹不太會煮,常會搞不清楚一堆的油堆裡到底抓哪罐好,我就會跟他說你就先用這瓶歐嘉囉!

【歐嘉】頂級款 特級冷壓初榨橄欖油 500ml
這款僅限於是單品區選購唷!
這款也是比較平價的歐嘉莊園頂級款橄欖油,讓大家平時料理可以大方使用、不怕心疼。
雖然沒有我最愛的皇嘉皇家級系列的風味和油品細膩質度表現那麼優質,營養價值也少了一些,但是它的品質也是相當好的。
跟上一款黑瓶的歐嘉頂級款特級冷壓初榨橄欖油 差異在於這款是雙重果實製作,它也是選用11月初的橄欖初輕熟果實,在榨油量與營養價值中取得平衡。雖生飲涼拌的口感風味不及皇家級,但平實的售價讓大家即使每餐每道菜都用橄欖油來烹飪也不會有太多經濟負擔。
這款橄欖油的發煙點高達210度。所謂發煙點是「食用油在烹煮時能承受的最高溫度」,當烹煮溫度高於油品的發煙點時,就會產生對人體有害的物質。
一般炒菜的理想油溫為140~160℃,油炸溫度是160~180℃左右。所以這款非常適合家庭烹飪!

像我自己本身,熱炒跟油炸時比較會用到這款油,像是炒蔬菜、炒櫛瓜麵這類需要大量炒食的時候就會用它。

如果看完還是不知道皇嘉、歐嘉兩系列怎麼分別,可以參考這張表會更清楚喔!
歐嘉頂級款橄欖油高發煙點可達180度±10度,足以滿足一般家庭烹飪的煎炒、油炸使用。

【艾酪芙】特級初榨酪梨油 250ml ![]()
![]()
只要好好減醣搭配吃好油,要維持好體態就會變得很容易。因為好油能幫助管控身材啊啊(很重要要強調N遍)~

最近我迷上了水炒的方式炒蔬菜~ 這樣方式也可以減少高溫引起的大量油煙產生!
吃起來也比較清爽~ 建議大家可以試看看唷~
水炒方法可參考我的作法→請點我
這款是廠商極力推薦的~
本來想說市面上的酪梨油也很多,結果一試之後發現這款品質真是沒話說,滋味溫潤豐實,完全沒有奇特的味道,料理中菜、不同國家的菜色全都行,完全不搶味、還更突顯食材風味。
質地好細膩好細緻、草綠色中帶有金黃的璀璨亮澤,氣味無比清新,現在我們家炒菜、涼拌都用他居多。

這瓶我很喜歡是因為酪梨油的油質較穩定,高發煙點(攝氏210~250度),所以這款非常適合家庭烹飪!
墨西哥原裝進口的頂級品。位於世界酪梨之都,種植都是精選的酪梨品種,高品質的農產品真的讓人很放心。
第一道冷壓榨取的頂級酪梨油,無人工調整與精煉是我超超超熱愛的首推。重點是這款還得到2021年最高榮譽法國美食評鑑金牌獎。一倒出來,那油綠色真的超美、氣味又很清新自然,光外觀就無比新鮮耀眼。


好油有很多種類,由於我私下不習慣吃椰子油,所以通常炒菜或需要炸東西都會換這支特級初榨的酪梨油,它沒有特殊的氣味又耐高溫,所以都會拿來跟平時慣用的橄欖油交替使用。
酪梨的單元不飽和脂肪酸超高,能幫助補充對身體有益的膽固醇,調節體質,是這幾年火紅的超級食物。而且它的油很耐高溫,大大減少料理時擔心的高溫烹調導致油變質、易產生對健康有害物質的機率,所以愛酪梨愛極的我真的非常推![]()

像我自己本身,熱炒跟少量食材油炸時比較會用到這款油,炒蔬菜、炒櫛瓜的時候很常用它。

👍特色:
這款是墨西哥當地採收酪梨後冷壓初榨,無使用溶劑與化學藥劑,也無使用氫化與調和其他蔬菜油,原瓶原裝直接送來台灣,保持最好的品質。

減醣時我很推薦多種蔬菜與高蛋白質食材一起用好油料理
像時蔬炒肉絲就是一道簡單又營養好吃的家常菜
醃過的肉絲搭上季節時蔬,清甜又香脆的口感加上鹹香風味,簡單又美味~

拿來炒菠菜跟蘑菇超香,女兒很快就吃完一盤,馬上再問我還有嗎?

【艾酪芙】特級初榨酪梨油與上面介紹的皇嘉系列橄欖油的高發煙點可達200度±10度,這款酪梨油甚至還可以達到250度,足以滿足一般家庭烹飪的煎炒、油炸使用。

品質好的酪梨油拿來涼拌或生飲都很不錯,酪梨油含多種維生素,對調整體質,促進新陳代謝很有幫助。

這款酪梨油品嚐起來溫潤滑順,渾厚醇香不膩口,拿來拌少許在優格上還蠻好吃的,酪梨油水果優格也比一般的搭配在健康上更加升級。

桂竹筍炒肉絲是一道非常經典的家常菜。
醃過的肉絲搭上桂竹筍,軟嫩香脆的口感加上鹹香風味,整道菜香氣撲鼻超級下飯的!
這道是蘆筍炒肉絲,簡單的家常菜,清爽又美味~

作法:
鴻喜菇洗淨撕成一條一條,蘆筍去皮切成段,肉切絲先用少許醬油、香油醃製,紅辣椒切絲、蒜苗斜切備用。
起油鍋倒油放入辣椒、蒜苗、肉絲炒至變色再把鴻喜菇、蘆筍放入鍋中加入50cc水悶蒸煮兩分鐘,此時加鹽大火翻炒均勻即可盛盤。

炒一大盤隔天還可以配減醣餐,上面這個是還可以加入木耳更好吃~

有好油炒出來的雙椒、櫛瓜跟杏鮑菇,味道就是不一樣,清爽無負擔~

皇嘉系列橄欖油的高發煙點都是高發煙點可達180度±10度,足以滿足一般家庭烹飪的煎炒、油炸使用。

對油品使用上比較不熟悉、剛入門的話,使用這款油也比較沒有壓力。
像是烹飪新手或不常料理的人,這款油因為相對平價,即便煮菜時不太會拿捏、常不小心失手,由於這款油價格平實所以使用起來就算用量提高也不太會心疼。

減醣時我很推薦多種蔬菜與高蛋白質食材一起用好油料理
像時蔬炒肉絲就是一道簡單又營養好吃的家常菜
醃過的肉絲搭上季節時蔬,清甜又香脆的口感加上鹹香風味,簡單又美味~
像我煎牛排時就可以下一點橄欖油去煎,之後再放無水奶油。味道及口感很棒~

牛排減醣餐,偶爾吃個好的,讓你減醣更有動力~
這個做法外酥內嫩又多汁,相當好吃,以後你們想在家做美味的牛排餐就能照樣做出來!

帶減醣便當沒有想像中麻煩或昂貴,將蔬菜以時令、簡單而大量去清炒或拌炒,蛋白質可以在調味上較有滋有味重口味一點、可搭配著蔬菜食用,澱粉以原型澱粉或多穀飯為主,其實原則很好掌握。
🍱三杯雞減醣便當
蔬菜
胡蘿蔔炒高麗菜
材料:
胡蘿蔔 1/3根
高麗菜 半顆
大蒜 3瓣
鹽1/4小匙
白胡椒粉
橄欖油 2小匙
做法:
1.將胡蘿蔔削皮切成薄片,高麗菜撕成大片狀洗淨備用,大蒜切成末。
2.炒鍋加入油、蒜末,中小火熱鍋,加入胡蘿蔔片拌炒2分鐘,加入高麗菜後轉中火,上鍋蓋悶2分鐘。
3.打開鍋蓋,轉中火,加入鹽、白胡椒粉拌炒至菜葉軟化即可上桌。
▶吃的順序
建議照著蔬菜(纖維質)→蛋白質→澱粉的順序吃(或是蛋白質→蔬菜→澱粉)
餐點內含有好油脂(食物本身的油或優質的橄欖油、酪梨油或適合冷拌的亞麻仁油)尤佳,照這樣的原則去搭配你的餐點,能改善餐後血糖波動,保持血糖穩定,不易造成肥胖。


有著「樹上的魚油」之稱的
印加果油
,如果你對它陌生,或是聽過卻不是很了解,那就跟著我一起來看看吧!
印加果外型像是顆飽滿的綠色星星,所以也被稱為「星星果」,在秘魯有著「長壽果王」的美譽。
近年來無論是社群媒體還是廣告中都可看到印加果油,甚至有「樹上的魚油」之稱,是因為它含有豐富的不飽和脂肪酸。

不飽和脂肪酸又可分為多元不飽和脂肪酸Omega3、Omega6和單元不飽和脂肪酸Omega9。
而印加果油的Omega3含量佔46.4%、Omega6佔35.6%,Omega3和Omega6的比例約為1.2:1,相當趨近於建議的攝取比例1:1,也因此被稱為好油,在這幾年備受到關注。

而我們常聽到的Omega-3分成ALA,EPA和DHA三種,不同種類源自不同的動植物。ALA是源自植物,像亞蔴籽、芥菜籽和印加果。EPA和DHA則是源自動物,例如鮭魚。
印加果油所含的Omega3是屬於植物性來源的α-次亞麻油酸(ALA),和魚油的Omega3不一樣,α-次亞麻油酸仍需經過轉換才能供人體應用,因此吃魚油更能直接補充EPA和DHA。
雖然如此,但因為印加果油是植物性油,被認為比吃魚油更健康更為環保,另外近年來因海洋汙染嚴重,許多人擔心取自魚類的魚油會受波及,綜合以上原因,讓印加果油這幾年備受歡迎!

印嘉 Oro del Inca 特級初榨印加果油 250ml
特選傳承千年優良DNA-秘魯古老原生品種,短時間內新鮮榨油,保留完整營養風味。適合各年齡層的日常營養補給、幫助調節生理機能。
不飽和脂肪酸高達94%,52%的植物Omega3。是素食者的優質Omega3攝取來源。


這次推出的印嘉印加果油是來自海拔1700公尺祕魯安地斯山雨林,遵循原生態傳統環境友善栽種,特選無基改、無混種的古老祕魯原生品Sacha Inchi。
100%祕魯原裝進口,無在台分裝。品質絕對優良,並且通過多項檢驗認證,你絕對可以安心食用。

第一道冷壓。印嘉印加果油,採短時間內新鮮榨油,以<30℃冷壓榨取,保留完整營養與風味。
印加果油發煙點不高,不適合高溫使用,較建議當成沾醬或是淋醬。

適用於任何冷盤料理,例如: 生菜沙拉、沾拌料理、沾烤麵包...等等,亦可拿來拌在飯中,建議飯煮好後加入1匙(約5cc)拌勻即可唷。
我將印加果油調上一點自製的草莓糖漿(你可以選自己喜歡的糖漿或蜂蜜、果醋),淡淡的紅色好美唷。甜甜的草莓加上印加果油的香氣,讓這盤生菜的味道更為豐富,更多層次。

或是可以加入牛奶、豆漿、咖啡、果菜汁飲用,或直接淋在湯品上。
早晨的黑咖啡加入一點印加果油,香濃的黑咖啡增添了一點堅果香氣非常特別!!
若想要直接飲用,建議約1~2湯匙的量(每匙約5cc),再搭配250cc水,1天1次即可。若過量飲用很容易造成腹瀉,請務必小心!!
印加果油的味道有點類似生花生油的味道,如果生飲時沒那麼好入口,可以調一點巴薩米克醋或是甜番茄果醋唷。
這松露醬是目前買過最好吃、團價也超划算的,好吃到我忍不住忘情拍你肩,喜歡松露一定要帶的~

這次的黑松露蘑菇醬是新品~ 它可是世界著名主廚、美食家讚嘆!松露是「點綴料理靈魂的寶物」。
松露有一股類似煤氣的雄烯酮的味道,自古便有許多人為之著迷。歐洲人還將松露與魚子醬、鵝肝並列「世界三大頂級美食」,特別是法國產的黑松露與義大利產的白松露評價最高。
入口滑順,黑松露的幽香淡淡地由舌尖傳來,帶出深邃森林氣息,在黑胡椒與蒜香於嘴內化開之際,蘑菇圓潤尾韻巧妙地緩和辛辣感,嚥下後舌尖到喉間迴盪著一股典雅卻又奔放的好滋味,稱職地替味蕾帶路,準備將更多美味收入胃中。

【Sabatino】義大利黑松露醬Pate 8% 90g
知名主持人歐普拉強力推薦
多重營養,自然提鮮。嚴選原料,匠心調配,完美調味,價值翻倍
無麩質,非基因改造,清真認證,素食友善。

■ 成分:洋菇、葵花籽油、美味牛肝菌、夏季黑松露、食鹽、胡椒、香料、大蒜、巴西利。
■ 淨重:90g
■ 產地:義大利
■ 包裝:玻璃瓶
■ 保存期限:48個月(實際保存期限請依表單顯示的效期為準)
■ 保存方法:未開封,請存放於乾燥陰涼處,避免陽光直射;開封後,請冷藏並儘速食用完畢。
🟡開封後冷藏保存,建議一週內食用完畢。
這邊分享一個小秘訣:開封後在瓶內倒入一點橄欖油,確定油覆蓋著醬,然後用保鮮膜封住瓶口再蓋上瓶蓋,這樣子可以保存15-20天。

黑松露醬拿來拌再烤過的蔬菜跟鮭魚一起吃 還滿不錯的吃法~

燉飯中加一小匙就無比香濃可口
(這道松露菇菇雞肉燉飯粉專會教學)

或是運用松露醬做滑蛋、烘蛋也很適合
取一小匙黑松露蘑菇醬添加在蛋液裡
灑一小撮海鹽,攪拌均勻。

吃膩了炒蛋了嗎? 試試看這樣調味,一定讓你驚豔萬分!

一鍋到底烘蛋必學:美味不失手「松露菇菇蔬菜烘蛋」
做法請看影片

不浪費任何一顆蛋,學會之後只要換成不同蔬菜、加些肉或原型的澱粉(如熟地瓜片、馬鈴薯片)調味試著從松露換成番茄醬等不同提味,能夠變化出更多吃法,不管是增肌或減醣都很推薦這餐單。

我個人非常推薦,試了好幾次,它很適合搭配海鮮、肉類、蔬菜、燴義大利麵飯、炒蛋。
也可以沾麵包、餅乾一起食用。

像這樣挖一大匙再加點酪梨油(也可以加橄欖油),直接沾著麵包一起吃,媽啊,真的是忍不住要你趕緊也來一口,完全不誇張的誘人香氣,咀嚼之後口齒留香。
對於一般調味早已吃膩的人來說,這個可以換換口味,平常常吃的食材換沾這個松露蘑菇醬都會瞬秒升級。
如此絕美奢華風味、除了是食尚饕客的首選外,還榮獲米其林三星名廚Angelo Paracucchi、義大利當代料理之父Gualtiero Marchesi及紐約著名法國餐廳-Le Cirque
指定使用(Wow~ 不帶真的不行,絕對值得嚐嚐)

當成自製披薩或麵包的基底抹醬(取代番茄紅醬) 天啊香到一個不要不要的,連我那很不愛吃披薩的老媽都驚呼怎麼會這麼好吃,她竟然連吃了兩片。
不做烘焙點心的人,也可以直接抹在早餐的吐司上烘烤,香爆! 真的很推,不吃看看實在可惜哪~
注意 這松露蘑菇醬雖然百搭又美味,但是開封後沒吃完一定要密封冷藏。
🟡開封後以冷藏方式保存建議7天內食用完畢,開封後若想保存時間久一點,建議可在瓶內倒入一點橄欖油,確定油覆蓋著醬,然後用保鮮膜封住瓶口再蓋上瓶蓋,這樣子可以保存15-20天。


松露菇菇燉飯 4人份
*這道最基本、激香又自然香濃,大推!!!
- - - - - - - -
材料:
鴻喜菇 1包
白米 1.5米杯
雞高湯 600ml
蒜末 1大匙
洋蔥丁 1/4顆
無鹽奶油 10g
鮮奶 150ml
黑松露蘑菇醬 適量
橄欖油 適量
黑胡椒、鹽 適量
做法:
1. 鴻喜菇根部切除、撕成小朵備用;米洗淨瀝乾水份放置一旁
2. 炒鍋內加進1大匙橄欖油,小火將蒜末、洋蔥丁炒香,轉中火將鴻喜菇炒到略微出水,接著加進白米略炒,舀入2大湯勺雞高湯拌炒。
3. 每當高湯快被米吸收完的時候就要舀入1至2湯勺的高湯繼續煮、拌勻,直到最後高湯都用完,加進鮮奶和奶油、黑松露蘑菇醬2大匙,充份拌勻再加進適量的鹽調味,此時務必先試一下米的口感(整體Q軟、米芯微硬是最理想,喜歡再軟一點可再加點水繼續煮到喜歡的程度),味道也要試過。
4. 盛盤後灑一些現磨黑胡椒、點綴適量黑松露蘑菇醬,可再淋少許橄欖油,吃的時候拌勻即可享用。

【Sabatino】Sabatino義大利黑松露海鹽 100g
■ 產地:義大利
■ 成分:鹽、夏季黑松露、香料
■ 容量:100g
■ 包裝:玻璃瓶
■ 注意事項:請避免存於高溫環境
■ 保存期限:24個月
■ 保存方法:未開封,請存放於乾燥陰涼處,避免陽光直射;開封後,請盡速食用完畢。
松露來自世界著名的松露產區,依循傳統松露獵犬引領、獵人手採松露。
海鹽特選自義大利西西里島,回甘不死鹹。
乾燥松露研磨成屑,混合天然海鹽,獨特迷人香氣,適用於料理提香,輕輕一撒即可增添食材香氣與層次。

這瓶我個人非常推薦,試了好幾次,覺得比較適合沾食或灑在已烹調好的食物上提味,不是很建議醃漬(加熱後香氣就不明顯) 像我在烤魚或煎好的牛排、舒肥好的雞胸跟燉飯、水煮蛋等灑少許,真的好香好提味,對於一般調味早已吃膩的人來說,這個可以換換口味,而且能讓食物風味都變高級呢。

回甘不死鹹的海鹽,混搭迷人松露香,輕輕一撒的優雅馥郁,提升料理獨特韻味。

輕輕一灑就可提升料理香氣,很喜歡這個獨特的松露香氣,超美味~

晚餐用給全家人吃的地瓜葉,拌點雞油油蔥酥 灑點松露鹽,好吃又提味~
如此絕美奢華風味也是食尚饕客的首選,這樣不帶真的不行,我是說真的,這個真的值得嚐嚐!

最簡單的炒青菜及滷肉都超棒~ 食材新鮮及調味品選得好,隨便炒都超級美味。

Sabatino義大利黑松露起司粉60g
■ 成分:乾酪(羊奶、食鹽、凝乳酵素)、天然香料、馬鈴薯粉、食鹽、夏季黑松露
■ 淨重:60g
■ 產地:義大利
■ 包裝:玻璃瓶
■ 注意事項:請避免存於高溫環境
■ 保存期限:24個月
■ 保存方法:未開封,請存放於乾燥陰涼處,避免陽光直射;開封後,請盡速食用完畢。

這款有淡淡的鹹香起司味,不論是拿來灑在義大利麵或是燉飯上更增添食物的美味。

黑松露起司粉是款絕佳調味品,輕鬆提升各種料理的風味。特別推薦撒在法式炸薯條、爆米花、義大利麵、披薩、沙拉、雞蛋、米飯、蔬菜和湯上,讓日常料理變得更加高級和美味 。


快煮好時灑上起司粉,哇!一整個更噴香~ 非常美味!
做法我會分享在我的粉專上~

巴薩米克醋為義大利的頂級香醋,起源雖已佚失,傳統卻代代傳承至今,並經職人匠心發揚光大。
摩典那為陳年葡萄醋的故鄉,而今天要推薦這兩款皆出自當地的百年醋廠-典釀。
它們堅持以古法熬煮、濃縮葡萄汁,不添加化學成分,僅透過古老木桶與時光陳釀。
100%無化學、無色素添加,獲歐盟IGP產地認證。

典釀巴薩米克醋使用老木桶去釀造,原料單純、經過長時間專業釀製,絕非坊間的化學巴薩米克"風味"醋可相比。
採用新鮮葡萄(非濃縮葡萄汁),無化學添加(如二氧化硫、著色劑等)製造,可以嚐到天然的葡萄果香,不僅豐潤濃郁更帶有酸甘的好滋味,在口中的層次變化非常曼妙。

【典釀】義大利三年巴薩米克醋/100ml 團購首次出現~
橄欖油之外,也很多人在購買的時候會問巴薩米克醋選什麼比較好。
我日常會用到的"醋"是很常換的,什麼果醋、紅白酒醋我櫃子裡一堆,因為這類天然釀造醋一般都很耐存放。
若是巴薩米克醋的話我現在是用的是典釀巴薩米克醋(3年醋/100ml),完全沒有化學及色素添加跟非常好吃是我始終鍾愛的原因。
這款使用四十年橡木、櫻桃木、栗木桶,經過三年的陳釀。酸甜滋味清新淡雅,醋酸略濃不嗆喉,是油醋搭配或沙拉涼拌的首選!!
■ 產地:義大利
■ 成分:熬煮的葡萄汁、葡萄酒醋
■ 容量:100ml
■ 包裝:玻璃瓶
■ 注意事項:請避免存於高溫環境
■ 賞味期限:2034/10
■ 保存方法:未開封,請存放於乾燥陰涼處;開封後,請儘速食用完畢。

簡單地說它就是純正無添加的陳年巴薩米克醋,在這瓶之前我買過的牌子不是風味醋就是有添加一些化學物質的,而且沒一瓶比它好吃又價格合理,所以我們家吃我也買來送給爸媽。
除了沙拉用,有些人會在煎好的海鮮、肉類用,也有人沾水果吃,這也是看個人,我是習慣拿來調醬汁囉。

既然提到了油醋,這裡順便跟大家分享兩種萬用油醋醬汁的比例:
美味油醋比例:橄欖油3大匙+巴薩米克醋1大匙+蜂蜜1.5小匙+海鹽少許
減醣油醋比例:橄欖油2大匙+巴薩米克醋2小匙+海鹽少許

兩種油醋比例都好吃,喜歡甜一點的可以選美味比例,跟我一樣減醣的話推薦減少巴薩米克醋的比例,都很好吃,就看個人習慣。

一次氣炸雞胸馬鈴薯溫沙拉
平時想不到怎麼變化餐點又不想太費工時,這個方法真是聰明又省事。
蔬菜、蛋白質、澱粉全都有,一次氣炸到好,輕鬆簡單又美味。
看了就會做!吃不完還可以帶便當非常省事。


對了,拿來沾麵包沾或拿各種你喜歡的食物沾著吃都可以,不只增加風味根香濃度,同時也趁沾食的時候順便吃進好油。

這一款醋也能調成飲品唷!
你沒看錯,不僅如此,還非常美味呢!!
如果你之前曾經買過巴薩米克醋的捧友,趕快拿出來試試看。
以水:醋=10:1的比例調和均勻。這裡建議搭配氣泡水最佳,當然白開水或是一般礦泉水可以囉。
巴薩米克醋加水沖淡後,酸甜汁味恰到好處,是個非常順口好喝的飲品。
喔對了,這次團購中這款調味鹽相當棒↓↓

藍舶鹽之花
減醣後發現礦物質需要補充,鈣鉀鎂含量高的海鹽自然變成習慣用的調味品。但是有腎臟跟心血管疾病的話就沒那麼建議了,這個譚敦慈老師有特別提過可以上網搜尋唷。
常用海鹽還有原因就是它不像精鹽鹹度那麼高,滋味較溫潤可口,用海鹽做麵包也好吃許多(我的原味佛卡夏跟鹽可頌常用到),煎好的肉排或魚跟海鮮跟海鹽搭配也較美味,反正諸多原因都讓我不想再回去用精鹽。
森森采食進的海鹽是來自比利時純淨海域、古法蒸曬製造的,含鎂鈣鉀等礦物質(不含碘)。藍舶MARSEL 鹽之花,一罐125g裝,這個特別適合肉排、肉塊沾食,像是牛排、魚排。
鹽之花因為是人工採集的天然結晶,最能引出食物的原味鮮美,所以價格通常都會比一般海鹽高,我自己是煎牛排跟做麵包比較常用,有時炒菜也會用。
我本身對瓷罐裝的鹽之花是特別喜歡,覺得它的口感和滋味跟法國Guerande給宏德的鹽之花還蠻相近,硬要比的話,藍舶MARSEL更討人喜歡的地方應該是這少女心爆錶的瓷罐吧,質感比一般罐裝好很多,擺在桌上真的挺好看的。因為太常使用的關係,我已經用完一罐囉。
不過要特別提一下,因為台灣氣候比較潮濕,瓷罐底側跟鹽接觸的部份會有點浸潤受潮,若怕這個問題的話,一個改善作法是要一陣子將鹽全倒出來用平底鍋以小火煸掉水份,等冷卻再裝回乾燥過的瓷罐裡,可以避免變質。

另外拿來涼拌小菜、醃肉也都很適合。
日常常用的調味品,這次開團幾乎都囊括了,喜歡天然、優品質,就知道這團非常值得跟。
最後來聊怎麼選購不會錯,覺得太多不知道怎麼選可以照以下推薦買
超級新手、全面體驗
→入門推薦你買:方案4。
喜歡沙拉,涼拌
→推薦購買: 方案4-6。
需要大量用油
→推薦購買: 方案1-3。
追求油的高品質營養價值跟送禮需求
→推薦你選:【皇嘉】特級冷壓初榨橄欖油Picual 500ml 單入提盒、【皇嘉】特級冷壓初榨橄欖油 500ml 雙入提盒(Picual+Arbequina) 。
這次團購太強太實用,想要補貨或嚐鮮的話要好好先參考這篇,這樣開團的時候才不會手忙腳亂喔。
【優惠筆記】
方案1

需要送禮的請考慮這款,目前團購特惠只要73折 相當划算! 送禮超氣派~
方案2

方案3

方案4

方案5

方案6

方案7

購買這組有加贈送 贈 皇嘉Picual橄欖油 25ml四入隨身禮盒組*1
方案8

【超值精選商品】不買組合也可直接選擇以下精選商品享超值優惠價~
全館消費(不限組合及單品選購),單筆滿$2000享本島免運!

【典釀】義大利三年巴薩米克醋/100m ,原價:899元 團購價739 元
團購首次獨家曝光!!
【歐嘉】莊園頂級款特級冷壓初榨橄欖油 500ml ,原價:835 元 團購價:660 元
數量有限售完為止!
【皇嘉】特級冷壓初榨橄欖油Picual 500ml 單入提盒 ,原價:1690元 團購價:950元
可生飲橄欖油💯
【皇嘉】特級冷壓初榨橄欖油 500ml 雙入提盒(Picual+Arbequina) ,原價:2799元 團購價:1999 元
可生飲橄欖油💯

【皇嘉臻致禮盒】 ,原價:2850元 團購價:2050 元
義大利百年松露世家_名人歐普拉強力推薦
【[Sabatino] Sabatino義大利黑松露海鹽 100g,原價:695 元 團購價:560 元
[Sabatino] 義大利黑松露醬Pate 8% 90g ,原價:480元 團購價:380 元
義大利百年松露世家
[Sabatino] 義大利黑松露起司粉 60g ,原價:810 團購價:650 元
秘魯安地斯山雨林珍寶 印加果油 250ml,原價:1280 團購價:750 元
這團的滿額贈禮送太好了吧!!

【下單滿額禮🎁】滿額贈品不累贈,以符合最高金額計算贈送,數量有限送完為止
✔️滿$2,000 🔰 贈 Picual橄欖油100ml*1(市價$360)
✔️滿$4,000 🔰 贈 藍舶海藏鹽之花125g 陶瓷*1(市價$520元)
✔️滿$5,500 🔰 贈 皇嘉Picual橄欖油250ml*1(市價$920元)
【滿額贈品不累贈,以符合最高金額計算贈送,數量有限送完為止】
※符合滿額贈的訂單,贈品會顯示於結帳頁面,並顯示在訂單通知信件內明細。
(訂單內有顯示代表有贈品,若無顯示表示已贈送完了唷!送完不再另外通知)
【訂購注意事項】
*價格、有效期限請參考訂購表單
*付款方式:信用卡線上刷卡、貨到付款。
*運費:消費滿$2000🔰 享台灣本島免運,未滿$2000需收取運費$160,外島皆須運費$280。
*新竹貨運配送,僅寄送台灣本島及離島。
*商品皆為常溫寄送,請於收到商品後盡快檢查,若有瑕疵以收件日起算七天內提出。
*發票:開立電子發票,隨貨附於包裹中。
*訂單查詢:請聯繫客服提供「訂單編號」或「訂購人資訊」。
◎退換貨說明
1.如商品有瑕疵,運輸過程造成外箱嚴重毀損、商品破壞,請拍照後「拒收」,並立即告知客服。
2.貨品品項錯誤,請於拍攝『全部商品+發票』,立即與客服聯繫,以便安排後續退換貨處理。
3.收到商品保存完善(未拆封狀態下),消費者享有7天鑑賞期。
◎不可換貨條件如下
1.消費者因個人因素導致商品損壞無法退換。
2.出貨時皆以訂單填寫的住址為寄發地址,不得以資料不符為理由否認訂購行為及要求退款。
☎️客服:
森森采食-皇嘉橄欖油
1.可私訊「森森采食 - 皇嘉橄欖油」臉書粉絲團小編。
2.客服專線:07-335-5869。
3.line@搜尋ID:@wko888
4.查詢訂單:請聯繫客服提供「訂單編號」或「訂購人資訊」。
嗨,我是住台灣的「娜塔」老酥
住在客人就是我們的咖啡館,每天都充滿新奇!
想常看到我的分享請追蹤我臉書
日常生活小紀錄歡迎加
我的影音頻道「

請先 登入 以發表留言。